Network Integrity
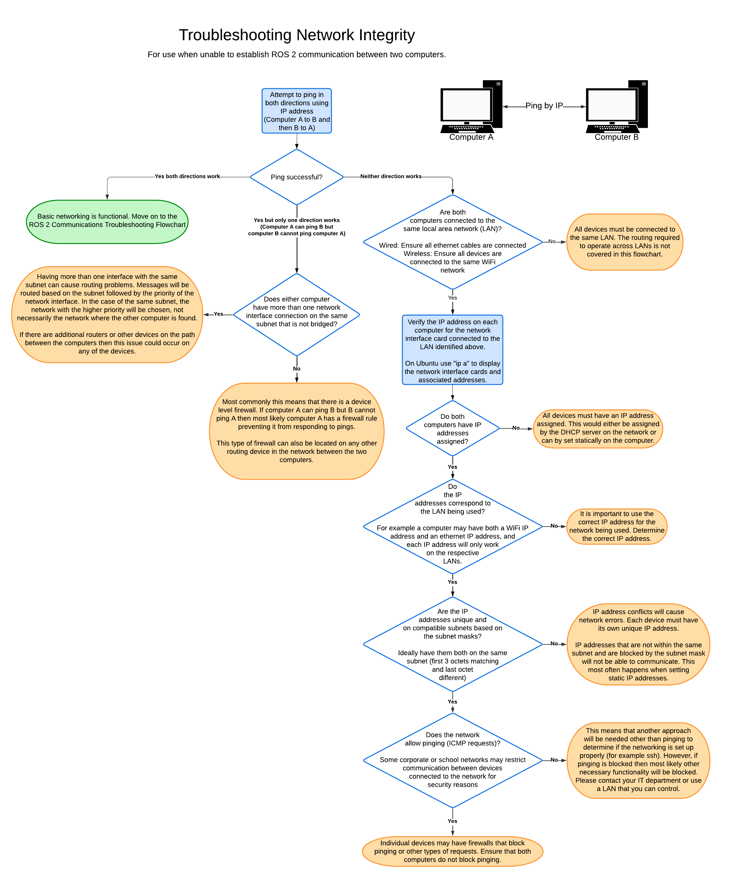
The first step to troubleshooting your system networking is to verify the network integrity. Click on the image below to open in a new tab and explore the troubleshooting steps.

Once network integrity is confirmed, the next troubleshooting step is to investigate ROS 2 Connectivity.